Author Guidelines
We’re excited you’re thinking of submitting to the Young Australian Scientists’ Journal (YASJ). First, check the About the Journal page to make sure your work fits our scope. Then use this guide to see if your paper is ready, what to include, and how the process works.
Download a PDF of this submission guide
1. Is your paper right for YASJ?
Before submitting, check that:
- It fits the scope of the journal – it is original, hypothesis-driven scientific research (not a literature review, invention, or essay).
- The first author was enrolled in an Australian high school when the research was carried out. The journal is primarily aimed at senior high school students, but we also welcome submissions from younger students whose work is of an equivalent sophistication.
- All information sources have been fully referenced using in-text citations and a well-formatted reference section.
We’re happy to conduct the initial review on your paper in the structure you already have, for example as you might have submitted it for Extension Science, IB, or competition entries. If your paper is accepted, we will work with you to reformat it with our template for publication. You can also look at the template before submission to see the sections we recommend for your paper.
You might also like to look at the review guidelines we provide to our reviewers.
2. Important considerations
Authorship
Research is a team effort, and authorship is about recognising everyone who contributed in meaningful ways.
Who counts as an author?
Anyone who helped with the conceptualisation, analysis, or writing of the project should be listed as an author. This often includes:
- You, the student researcher
- Mentors or supervisors, such as teachers or scientists
- Other students who worked on the project
- In some cases, parents who made a significant contribution
Authorship statement (required)
Every paper must include a short note explaining who did what, using the CRediT taxonomy. This does not mean the paper is not your own work — it ensures credit is shared fairly.
Who must be first author?
- The first author must have been in high school at the time the paper was written.
- The first author should have carried out most of the work and written most of the paper.
- For group assignments, it is fine to have multiple first authors listed.
Why is an adult co-author needed?
- To provide a safe point of contact for communication during the submission and review process.
- To help verify the authenticity and originality of the work.
- To guide students through the publishing process, while keeping student authorship central.
Note: In some cases, exceptions can be made about whether the adult co-author is listed in the final publication. However, an adult co-author is required for all submissions.
Good authorship is about being fair and transparent. It celebrates the collaborative nature of science and follows accepted academic principles. For more guidance on authorship, including the role of generative AI, see the ICMJE Recommendations.
Originality, citations and data transparency
Academic integrity is essential. Your submission must be your own work and properly acknowledge the ideas and data of others. We also encourage open science practices wherever possible.
Key points:
- All submissions are checked for plagiarism and originality.
- Sources must be cited correctly in the text and reference list.
- Originality may be verified through your adult co-author and supporting materials, such as logbooks or datasets.
- Figures and images: If you use images that were not created by you, include proof of copyright permission.
- Supporting data: You may be asked to share your original dataset for validation. In some cases, we may recommend publishing it as a supplementary resource alongside your paper, in the spirit of open science.
- AI tools may be used to help improve readability, but the ideas, analysis, and story of your data must be your own. Include a description of how you used generative AI within your authorship statement.
Clear citations, transparent data, and responsible use of tools all protect your credibility as a researcher.
Ethics
Good science also means responsible science. If your research involved people or animals, you need to show that it was conducted ethically.
What to include:
- An ethics statement within your manuscript describing how ethics were considered.
- Supporting documents: ethics approval letters (if required) and blank consent forms (for human studies).
Ethics approval and consent are about protecting participants and ensuring your research is trustworthy.
3. Prepare for submission
At the initial stage, you do not need to reformat into the YASJ template — but your paper should still follow the same sections.
Include in your manuscript
- Authorship statement
- Keywords (5)
- Ethics statement (if applicable)
- Acknowledgements
- Figures placed in the text, with clear captions and appropriate copyright permissions
Also prepare to upload
- Ethics approval letters and blank consent forms (if relevant)
- Figures as separate files (JPG, PNG, or TIFF; multi-panel figures uploaded as separate parts)
- Supporting materials, such as logbooks for validation and datasets if suitable for supplementary publication
4. Once you’re ready — the process
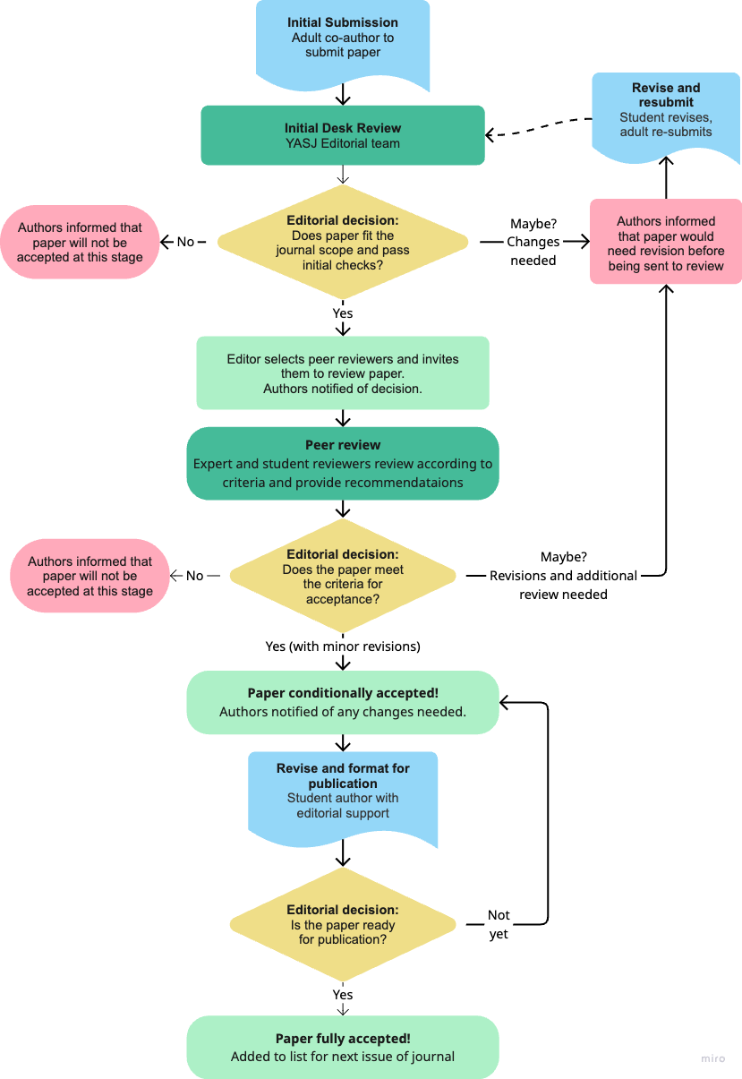
The flow chart below explains our peer review process.
In brief:
- Submit your manuscript and documents via the online portal (submitted by the adult co-author).
- Desk review: editors check for scope, originality, ethics, validity, and clarity.
- Peer review: your paper is read by experienced scientists, PhD researchers, and student reviewers (both undergraduate and high school). Reviews are screened by the editorial team to ensure feedback is constructive and fair.
- Decision: accept, revise, or decline.
- Acceptance and revisions: if accepted, you revise your paper and reformat it into the YASJ template at the same time.
- Final approval: editors check everything is in order.
- Publication: your paper is published in the journal and is freely available to the community.
Tip for students: Needing revisions is normal. Most papers go through at least one round of changes. What matters is that your work is original, ethical, and scientifically sound, and that you show you can respond thoughtfully to feedback.

